Welcome to the official website of ChipSun Co., Ltd

Product overview:

Cs6009 is an advanced mobile power management chip with built-in charge management module, boost discharge module and LED indication working module. Only a few components are needed in the periphery to form a powerful mobile power scheme.

Main features
◆ high integration and few peripheral components;
◆ built in fixed 0.8A linear charging mode;
◆ trickle / constant current / constant voltage three-stage charging, full of constant voltage value of 4.2V (typical value), supporting the charging of 0V battery;
◆ the built-in temperature control can automatically reduce the charging current at 130 ℃ under high temperature, and the minimum can be reduced to 0;
◆ the charging input terminal has anti backflow function, and anti backflow diode is not required;
◆ synchronous rectifier circuit is used for boosting, with efficiency up to 94%, low heating, fixed 5.1V output level and no need to increase external resistance setting;
◆ the output current is 0.8A (taking the battery 3.6V as the typical value), with constant power output function, overcurrent protection, overvoltage protection and short circuit protection.
◆ load ion automatically starts boosting, and load removal automatically enters sleep;
◆ low battery voltage alarm function;
◆ battery low voltage reminder function;
◆ single lamp discharge indication and double lamp charging indication;
◆ it can share input / output ports to intelligently identify charge / discharge;


Typical application
◆ mobile phone charger
◆ mobile power supply
◆ LED lighting system
◆ electric toys
◆ 4KV ESD;
◆ fixed switching frequency 1MHz;
◆ battery overcharge and over discharge protection;


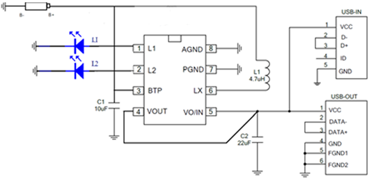
Typical application circuit diagram:


Pin definition:


Circuit internal structure block diagram:



Limit parameters:


Remarks: exceeding the above limit parameters may cause permanent damage to the device. These are only stress limits, and the device is not recommended to operate under these limits or any other conditions exceeding the following "recommended operating conditions". Working under the above limit parameters for a long time may affect the reliability of the device.


Typical parameters (unless otherwise specified, all parameters are measured at room temperature)



Function Description:

Charge discharge indicator


1、 During charging, the indicator lights LD1 and LD2 flash alternately, and the indicator light LD2 is on after full charge;
2、 When the power is sufficient, plug in the mobile phone, the indicator light LD2 is on during charging, and the indicator light LD2 is off 8s after unplugging the mobile phone.
3、 When discharging, if the battery voltage is lower than 3.2V, the indicator light LD2 flashes until 2.9v undervoltage shutdown; When the battery voltage is less than 3.25V, the ed load LD2 indicator will flash for 8s, but the boost will not start.
4、 If LD1 is not connected, it is in single LED mode.


Charging management module


1、 The charging current is internally set to 0.8A
2、 Support charging 0V battery
3、 When the battery voltage is lower than 2.8V, it is trickle charging mode, that is, the charging current is about 1 / 10 of the constant current charging value (about 80mA).
4、 The whole charging process is divided into trickle, constant current and constant voltage charging.
5、 The charging current is controlled by temperature. When the chip temperature reaches 130 ℃, the charging current begins to decrease, and the current can be reduced to 0 at most.


Boost module


1、 When the monitoring load in the standby state is greater than 10uA (typical value), the boost will be started automatically. When the output load is less than 60mA (typical value), it will automatically enter the standby mode after a delay of 8 seconds.
2、 After the output current exceeds 0.8A, the overcurrent protection is started and the output begins to .
3、 When the output voltage is greater than 5.8v, it enters the overvoltage protection, and automatically recovers when the output s to 5.4v.
4、 It has the function of output short-circuit protection, which can be automatically released by plugging in and out the load.
5、 Switching frequency 1MHz
6、 In the process of discharge, if the temperature reaches 150 ℃, it will enter the overheating protection, automatically turn off the output and enter the standby state.
7、 Synchronous rectifier boost, up to 92% conversion efficiency, the output voltage is fixed at 5.2v.

Automatic conversion module while charging and discharging

1、 It supports charging and discharging at the same time, that is, the external power supply can charge the mobile phone and mobile power supply at the same time, and the mobile phone is the priority to distribute current.
2、 In the process of boosting, it will automatically detect whether the external charger is ed. After detecting that a charger is ed, it will be automatically allocated to the mobile phone and mobile power supply for charging according to the external current.
3、 Remove the charger and the boost module will automatically start the boost.

Encapsulation information:

Product show

RCMDHotNew
RO machine 3 (RO water purifier) RO machine 3 (RO water purifier)Detail
Water dispenser 1 (central water softener) Water dispenser 1 (central water softener)Detail
RO water purifier RO water purifierDetail
Intelligent water dispenser Intelligent water dispenserDetail

Contact us

More >>

Marketing BU: Mr. Wang

Tel: 0592-6535160-208

Mobile: 13950199583

Fax: 0592-6535166

Email: wcg@chipsun.com

Address: No. 1687, Butang Middle Road, Wuxian Town, Tong'an District, Xiamen, Fujian